太阳集团tyc539官网
设为首页
加入收藏
联系我们
首页
太阳概况
学院简介
领导班子
师资队伍
学术带头人
专业带头人
教师风采
教育教学
专业设置
教学成果
教学动态
线上课程
科学研究
科研创作
科研动态
太阳集团
团学活动
学生风采
特色活动
下载中心
当前位置:
首页
>
教育教学
>
教学成果
> 正文
教育教学
专业设置
教学成果
教学动态
线上课程
教学成果
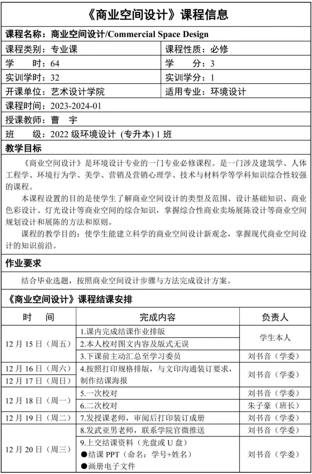
线上展览丨22级环境设计专升本一班丨《商业空间设计》
时间:2024-01-10 作者: 点击: 次
上一条:
线上展览丨22级戏剧影视美术设计专业1、2、3班丨小学期作品展《专业课程写生》
下一条:
线上展览丨23视觉传达设计一班丨《设计色彩》