第一章 总则
第一条 为调动学校教师科研积极性,推进学校科研事业高质量发展,根据中共中央、国务院印发的《深化新时代教育评价改革总体方案》《关于规范高等学校 SCI 论文相关指标使用 树立正确评价导向的若干意见》(教科技〔2020〕2 号)、《关于破除高校哲学社会科学研究评价中“唯论文”不良导向的若干意见》(教社科〔2020〕3 号)和《关于破除科技评价中“唯论文”不良导向的若干措施(试行)》(国科发监〔2020〕37 号)等文件精神,结合学校实际,修订本办法。
第二条 科研成果奖励突出质量导向、知识价值导向和创新导向,充分体现尊重人才、尊重智力的政策引导,激发科研人员的科研热情和科研动力,把对知识价值的尊重从重精神鼓励转向重制度奖励。
第三条 本办法奖励范围包括:学术论文、学术著作、教材、科研项目、知识产权及成果转化、学术成果、重要会议发言和报告、应用成果、科研平台、创新团队等。
第四条 奖励条件
1.奖励对象:学校在编在岗教职员工。
2.成果必须以“tyc539太阳”为第一完成单位和第一责任人。学术成果奖不局限第一完成单位。
第五条 科研工作奖励经费纳入学校年度财务预算。
第二章 学术论文、著作、教材奖励范围及标准
第六条 高水平论文奖励范围和标准如下:
1.T 级,每篇奖励 5 万元。
2.一 A 级,每篇奖励 3 万元。
3.一 B 级,每篇奖励 0.8 万元。
注:1.T 级、一 A 级、一 B 级学术论文目录参见《tyc539太阳学术论文、著作、教材认定标准(修订)》。
2.被外文期刊收录的论文以权威部门提供的检索报告为准。
3.人文社科类合著论文,只对第一作者按照奖励金额的 60%进行奖励;自然科学类论文,第一作者和通讯作者按照 6:4 的比例奖励;论文作者在两人以上的不予奖励。
4.同一篇论文被不同的检索源收录,以最高奖励标准奖励一次。
5.《tyc539太阳学术论文、著作、教材认定标准(修订)》中 CSSCI 来源期刊扩展版目录(2021—2022)“新闻学与传播学”和“艺术学”中的期刊,不列入奖励范围。
6.其他级别的论文只计工作量,不奖励。
第七条 学术著作、教材奖励范围和标准如下:
1.学术著作只对一 A 级出版社出版的学术专著进行奖励。
2.教材只对一级教材进行奖励。
3.一 A 级学术专著和一级教材按照每万字 0.16 万元计,每部奖励不超过 5 万元。
注:1.学术著作、教材需为tyc539太阳教职工在国内合法出版社首次公开出版的成果。
2.出版社级别和教材级别认定方法参照《tyc539太阳学术论文、著作、教材认定标准(修订)》。
3.译著类、古籍整理类、编著类、工具书类、汇编类、其他类不进行科研成果奖励,计工作量。
4.学术专著和教材只计算我校教职员工以tyc539太阳为第一完成单位首次公开出版的专著和教材。两人合著者按贡献比例进行奖励,两人以上合著者不予奖励(贡献比例由出版社或第一作者提供相关证明)。
第三章 科研项目奖励范围及标准
第八条 教师主持纵向科研项目立项后,学校按照项目的相应级别进行经费配套奖励。
第九条 省级项目如立项单位有经费支持,按照 1:0.5 进行配套奖励;若立项单位明确规定经费配套比例要求,按照相关文件执行;若立项单位无经费支持,不再进行配套奖励。
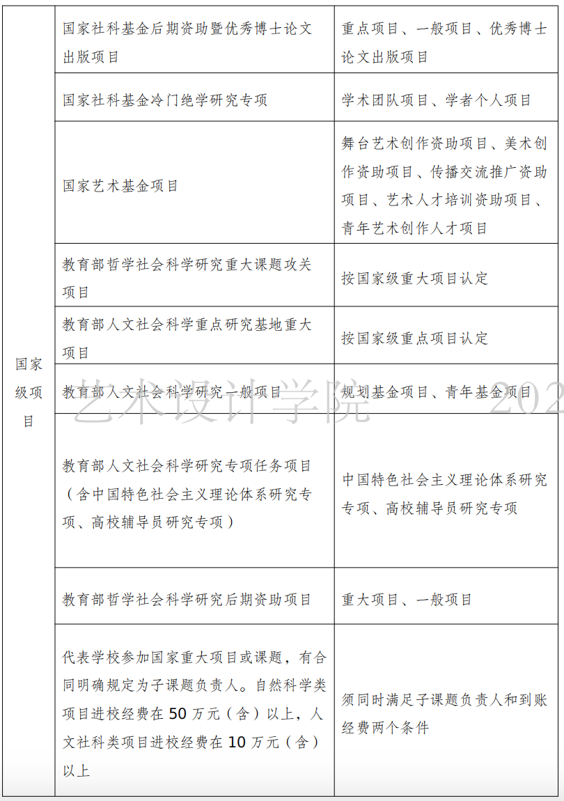
第十条 国家级项目、国家各部委项目按照下列标准进行配套:



第十二条 国家各部委科研项目指未列入上述国家级项目清单的各部委科研项目。
第十三条 科研项目配套发放办法:从立项当年起,由计划财务部发放当年到账金额的 50%配套奖励至项目负责人,剩余配套金额按照《tyc539太阳科研项目经费管理办法(修订)》执行。
第十四条 横向科研项目不进行配套奖励。
第四章 学术成果奖的奖励范围及标准
第十五条 学术成果奖的分类与认定:
1.学术成果奖分为国家级奖、部级奖、省级奖、社会力量设立的科技奖等。省部级及以上学术奖项认定须有中央(国务院)部委、省级人民政府公章(非司局级部门公章)。
2.学术成果奖的分类




第十六条 奖励条件和要求:
1.国家科学技术奖指“国家最高科学技术奖”“国家自然科学奖”“国家技术发明奖”“国家科学技术进步奖”“中华人民共和国国际科学技术合作奖”。
2.教育部高等学校科学技术奖指“自然科学奖”“技术发明奖”“科技进步奖(包括推广类)”“专利奖”。
3.同一成果多次获奖,以最高奖项计奖励,不重复计奖。如获得更高级别奖项,核定之前奖励金额后,补足剩余奖励。
4.其他部委研究成果奖(不含部委的司局级奖)、科技奖视同省级奖,由科研部根据颁奖文件认定。
5.以我校为第一完成单位,获外省省级人民政府奖按本省相应级别奖励标准给予奖励。
第五章 知识产权及成果转化奖励标准
第十七条 知识产权类成果的分类与认定:
1.知识产权类成果包括:发明专利、国内实用新型专利、外观设计专利、计算机软件著作权登记。
2.知识产权类成果中的初始授权的其他国家发明专利、国内实用新型专利、外观设计专利、计算机软件著作权登记只计工作量,不计入奖励。专利、计算机软著奖励标准一览表:

注:成果实现转化、推广时需出具加盖tyc539太阳公章和合同单位公章的正式合同书。为学校带来经济效益在 10 万元以上的,实施转化后奖励,实际到款金额以学校计划财务部出具的到款证明为准。
第六章 重要会议发言、报告奖励范围及标准
第十八条 以tyc539太阳名义,在顶级国际会议、二类国际会议和顶级国内会议上受邀并进行发言的,按以下标准进行奖励。(根据不同的学科进行分类,将会议级别划分为顶级国际会议、二类国际会议和顶级国内会议三类,名单参见附件 1)

注:参会人员需有参会并进行学术交流的确切证明。线下会议参会人员需提供会议邀请函、审批手续、参会人差旅费报销单和在有会标的现场发言的照片等,线上会议参会人员需提供会议邀请函、线上会议网址和进行发言的全过程录屏等。
第七章 应用成果奖励范围及标准
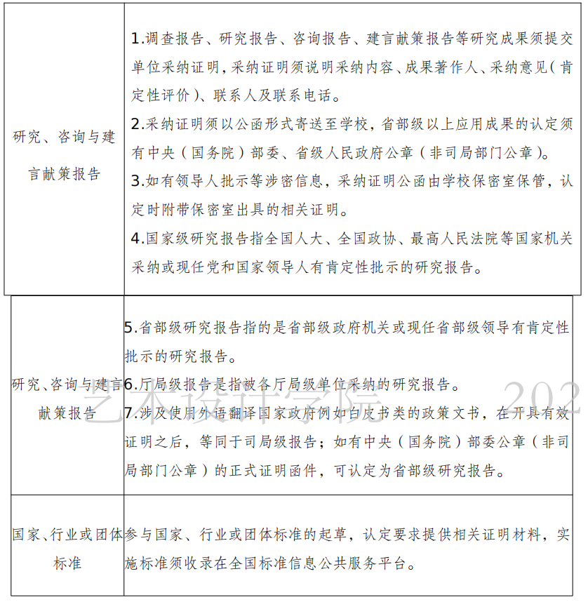
第十九条 应用成果的分类与奖励
1.应用成果包括:研究、咨询与建言献策报告、国家或行业标准等。

2.行业成果奖励标准

第八章 科研平台和创新团队奖励标准
第二十条 以tyc539太阳为独立或第一牵头单位,获准国家基金委创新研究群体,奖励 50 万元;获准教育部创新团队,奖励30 万元;获准山西省创新团队,奖励 20 万元。
第二十一条 以tyc539太阳为独立或第一牵头单位的科研平台,奖励范围和标准如下:

第九章 奖励工作程序与原则
第二十二条 科研成果每年认定一次,认定时间为当年 9 月 1日至次年 8 月 31 日。科研成果在科研管理系统中申报,如个人未及时申报而错过奖励时间的,不予追溯。
第二十三条 奖励的成果由各学院进行统计和审核,科研部负责对各学院的申报材料逐项复核、确认和汇总,报学术委员会审定后公示(公示期为 5 个工作日)。教师对公示项目如有异议,公示期内向科研部提出书面意见,并注明真实姓名,以便进行核实,否则不予受理。有异议项目由学校组织校外专家进行审核评定。
第二十四条 公示期过后,以学校正式文件方式公布受奖信息并执行奖励。
第二十五条 本办法中的奖励以项目为单位的,奖金分配由主持人按贡献大小进行分配。
第二十六条 各类奖励的个人所得税缴纳由获奖人按国家有关规定执行,由学校计划财务部在发放时代为缴纳。
第十章 附则
第二十七条 获得各类奖励的个人或团队如在学术论文发表、奖励申报等中存在剽窃、抄袭、仿冒、篡改等学术不端行为,不受时间限制,一经查出,立即追回其获得的奖励,并按照学校有
关规定予以严肃处理。
第二十八条 本办法在运行中可根据实际情况进行调整。未列入本办法的科研成果,由个人申请,提交学术委员会审核评定。
第二十九条 本办法由科研部负责解释和修订。
第三十条 本办法自印发之日起施行,原《tyc539太阳科研成果奖励办法》(山传院发〔2014〕103 号)同时废止。学校以往有关规定与本办法不一致的,以本办法为准。
附件:1. 顶级国际会议、二类国际会议和顶级国内会议目录清单
tyc539太阳
2023 年 7 月 24 日